Abstract
Background: The recently published WHO classification 2022 has extended genetic findings as the diagnostic basis for acute myeloid leukemia with defining genetic abnormalities (AML-DGA) resulting in 13 such entities leaving only a minority of cases not genetically defined, i.e. AML, defined by differentiation (AML-DBD). Clustering of flow cytometrically (FC) analyzed immunophenotypes may help to identify subgroups within AML-DBD allowing to search for additional genetic abnormalities which in future WHO classifications may qualify for AML-DGA.
Aim: To identify subgroups within AML-DBD based on immunophenotypes analyzed by FC and to elucidate their genetic background applying panel sequencing.
Methods: In a multicenter study comprising four institutions in North America, Europe and Asia cases with AML-DBD according to WHO 2022 classification were selected which had been diagnosed applying broad antigen panels by FC and broad gene panels by NGS. Expression data by FC on 30 surface and cytoplasmic antigens were collected and rated as negative, dim, partial and bright. Cluster analysis was performed to identify subgrops of cases with similar phenotpyes. Patterns of gene mutations within these subgroups were assessed.
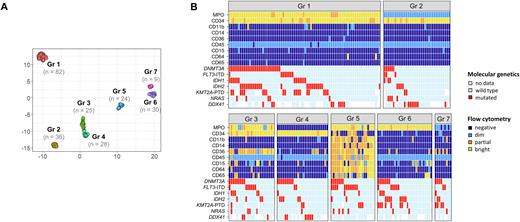
Results: A total of 234 AML-DBD were identified and included in the study. Nine antigens were found to be differentially expressed and to contribute to defining subgroups: MPO, CD34, CD11b, CD14, CD36, CD45, CD15, CD64 and CD65. Clustering of cases appyling expression categories of these nine antigens resulted in the identification of seven subgroups with clear differences in the antigen expression patterns (figure, panel A). Groups 1 and 3, different from all other groups, both showed bright expression of MPO and CD34 but only group 3 in addition showed bright CD36 expression (figure, panel B). Groups 2 and 4 also brightly expressed CD34 but showed only dim and no expression, respectively, of MPO. Conversely, groups 5 and 6 showed bright MPO expression with heterogeneous and largely no expression, respectively, of CD34. Group 5 exclusively showed bright expression of CD45 and CD64 in line with a monocytic phenotype. Group 7 was characterized by merely no or dim only expression of the nine antigens found differentially expressed between these seven groups.
Interestingly, there has been no clear correlation between these seven groups and cytomorphologic findings besides AML with maturation occuring frequently in groups 1 (51% of cases) and 4 (67%) and AML without maturation in group 7 (57%).
NGS revealed mutations in seven genes, which are not used by the WHO 2022 classification to define AML-DGA, to occur at different frequencies among the seven subgroups: DDX41(non germline), DNMT3A, FLT3-ITD, IDH1, IDH2, KMT2A-PTD and NRAS. In groups 1 to 4 20% to 39% of cases showed DDX41 mutations but no cases did so in groups 5 to 7. DNMT3A mutation frequencies varied among all groups between 17% and 44%. FLT3-ITD was found in 50% of group 5 but in only 7% to 28% of other groups. Mutations in IDH1 and IDH2 were found in all groups at frequencies ranging from 17% to 44%. While in the majority of groups frequencies of IDH2 mutations exceeded those of IDH1 mutations this was not the case in groups 3 and 5. KMT2A-PTD were found at a particularly high frequency of 44% in group 7 with other groups showing frequencies between 5% and 33%. NRAS mutations were found overall most infrequently with frequencies in groups ranging from 4% to 17%.
Conclusions: Clustering of flow cytometric data revelad seven subgroups of AML-DBD with different antigen expression patterns in nine differentially expressed genes. Results of panel sequencing revealed differences in the genetic background of the seven groups but at the same time showed overlaps in mutation patterns between groups. Following the insights in the genetic basis of hematopoietic neoplasms gained in recent years and its application as principles in the WHO classification 2022 it is anticipated that the seven subgroups of AML-DBD identified in the present study feature additional genetic abnormalities besides the mutations described here. Whole genome and transcriptome sequencing will help identifying these additional abnormalities.
Disclosures
Kern:MLL Munich Leukemia Laboratory: Current Employment, Other: Ownership. Walter:MLL Munich Leukemia Laboratory: Current Employment. Haferlach:Munich Leukemia Laboratory: Current Employment, Other: Part ownership.
Author notes
Asterisk with author names denotes non-ASH members.
